Telefon
444 30 14
HASTA & ZİYARETÇİ REHBERİ
Denipol
KURUMSAL
HAKKIMIZDA
MİSYONUMUZ
VİZYONUMUZ
ANLAŞMALI KURUMLAR
HABER & DUYURULAR
ŞİKAYET & ÖNERİ FORMU
İNSAN KAYNAKLARI
KALİTE POLİTİKAMIZ
HASTA HAKLARI
REFAKATÇİ VE ZİYARETÇİ KURALLARI
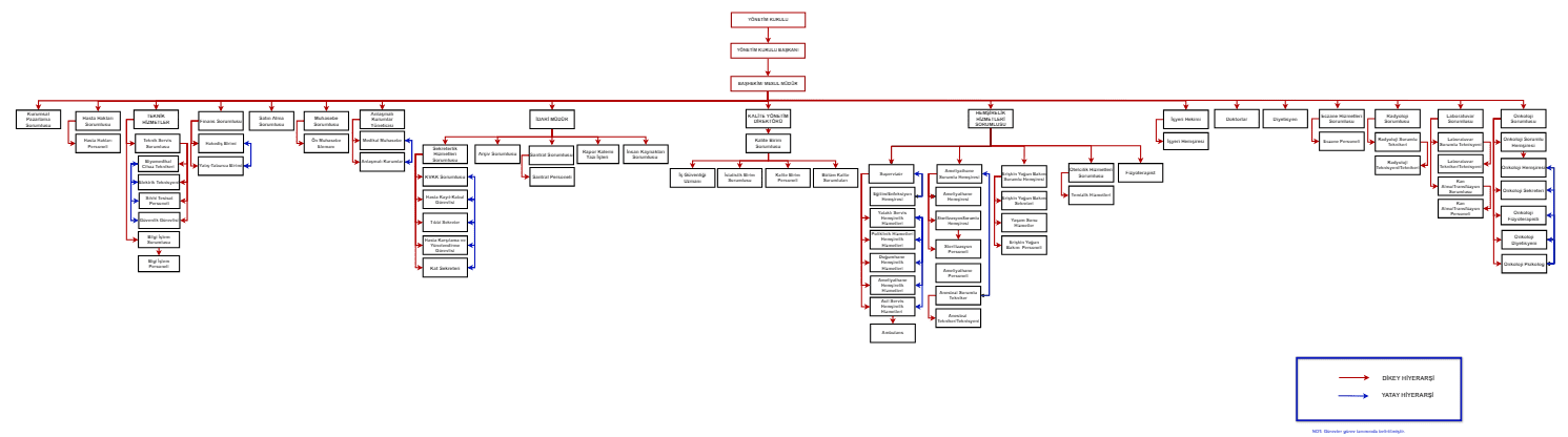
ORGANİZASYON ŞEMASI
SKS ORGANİZASYON ŞEMASI
KVKK AYDINLATMA METNİ
KAMERA AYDINLATMA METNİ
ÇEREZ POLİTİKAMIZ
TIBBİ BÖLÜMLER
DOKTORLARIMIZ
SAĞLIK REHBERİ
CHECK-UP
HASTANEMİZ
İLETİŞİM
Ana Sayfa
KURUMSAL
ORGANİZASYON ŞEMASI
ORGANİZASYON ŞEMASI